La Hermenéutica una metodología generadora de saberes
jueves, 15 de mayo de 2014
Historia de la hermenéutica
La historia del estudio de la hermenéutica se remonta sobre la Teología Cristiana, en ella se trataba de dar explicación a los textos bíblicos, posteriormente en el Romanticismo esta se enfocó en todos los textos escritos y es allí donde cobra fuerza.
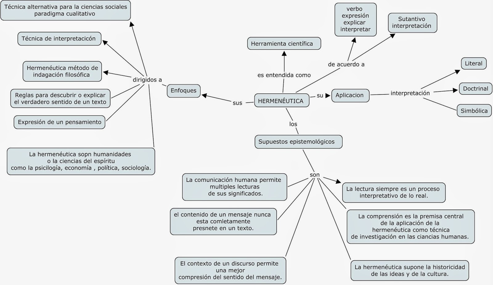
Categorías como herramienta científica
La hermenéutica como herramienta científica tiene tres categorías que son:
- Interpretación literal: relacionada con la forma como abordarnos los discursos lingüísticos.
- Interpretación Doctrinal: la cual se enfoca de acuerdo al discurso establecido por cualquier persona.
- Interpretación: Interpretación Simbólica de la expresión verbal:esta descubre el sentido de la verdadera realidad que tiene las cosas.
¿Qué es la hermenéutica?
La hermenéutica es inaccesible para una
persona corriente, pues solo pueden en práctica y acceder a ella algunos pertenecientes al mundo intelectual”
Desde el punto de vista de la hermenéutica
como ciencia dado el grado de importancia que merece, las personas que se dedican al
tema deben tener una postura crítica, objetiva; se le puede dar gran
valor a la apreciación ya que solo ese nivel
lo puede alcanzar una persona intelectual, teniendo en cuenta que la
hermenéutica es la capacidad de interpretar, comprender, analizar y esa son
habilidades que se desarrollan con el estudio.
La hermenéutica entonces, ha sido entendida como un “arte”, como
una “ciencia”, y como un recurso metodológico de las ciencias sociales. Este
último enfoque será el que adoptemos en este curso, puesto que nos permite
interpretar el sentido de la acción humana, incluyendo sus formas de
comunicación simbólica o de facto, explícita o implícita para tratar de
comprender su significante social.
Suscribirse a:
Entradas (Atom)


